首 页 taptap电脑端下载 通知公告 taptap点点官网 行业政策 点点官网登录下载网址是什么 荣誉榜 会员风采 联系我们
  当前位置:taptap免费下载 行业政策—浏览文章
住建部印发数字家庭建设可复制可推广经验做法清单(第一批)
发布日期:2024年11月19日    文章来源:中华人民共和国住房和城乡建设部    阅读次数:

住建部印发数字家庭建设可复制可推广经验做法清单(第一批)

有关省、自治区、直辖市住房城乡建设厅(委、管委):

  根据《住房城乡建设部办公厅 工业和信息化部办公厅关于开展数字家庭建设试点中期评估的通知》(建办标函〔2024〕163号)要求,为指导各试点地区科学有序建设数字家庭,加强试点示范宣传推广,我司会同工业和信息化部科技司总结了各试点地区在组织实施、科技支撑、基础设施建设、平台互联互通、应用场景拓展、产业培育等方面的经验做法,经商,形成《数字家庭建设可复制可推广经验做法清单(第一批)》,现印发给你们,请结合实际学习借鉴。

  附件:数字家庭建设可复制可推广经验做法清单(第一批)

 住房城乡建设部标准定额司

2024年10月10日


清单主要内容如下:


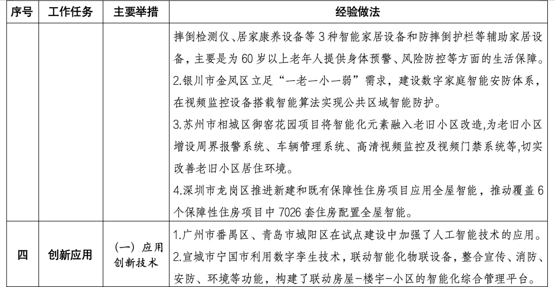
住建部印发数字家庭建设可复制可推广经验做法清单(第一批)
住建部印发数字家庭建设可复制可推广经验做法清单(第一批)
住建部印发数字家庭建设可复制可推广经验做法清单(第一批)
住建部印发数字家庭建设可复制可推广经验做法清单(第一批)

住建部印发数字家庭建设可复制可推广经验做法清单(第一批)


来源:住房和城乡建设部网站



 
地址:湖北省武汉市江岸区高雄路88号
电话:(027)85730737 85730739
taptap免费下载 版权所有 鄂ICP备17026928号
Baidu
taptap点点官方网址